2023年山东省高考政策-志愿填报干货分享
2023年山东省高考已经结束,山东省启用新的高考政策后,为了更好的方便学生和家长的选择,整理了山东高考的相关信息,希望对光大考生和家长有所帮助。

一、2023年山东高考加分项目
1、2023年山东高考,烈士子女,可在其统考成绩总分的基础上增加20分投档,由高校审查决定是否录取。
2、自主就业的退役士兵,可在其统考成绩总分的基础上增加10分投档,由高校审查决定是否录取。
3、在服役期间荣立二等功以上或被战区(原大军区)以上单位授予荣誉称号的退役军人,可在其统考成绩总分的基础上增加20分投档,由高校审查决定是否录取。
4、2023年山东高考,归侨、华侨子女、归侨子女和台湾省籍(含台湾户籍)考生,可在其统考成绩总分的基础上增加10分投档,由高校审查决定是否录取。
二、山东省高考时间安排


国家统一高考科目原始成绩和普通高中学业水平等级考试科目转换成绩于6月26日前公布。
l 强基计划:综合素质优秀或在相关学科领域具有突出才能和表现,具有强烈的专业兴趣、科研志向和吃苦耐劳精神,有志于将来从事相关领域工作的高中毕业生均可申请报名
山东大学强基计划要求:
第一类:综合素质优秀、高考成绩(不含任何政策加分,下同)优异的考生。
第二类:相关学科领域具有突出才能和表现,高中阶段在数学、物理、化学、生物、信息奥林匹克竞赛中获得全国决赛二等奖及以上奖励的考生。
l 综合评价:综合评价是综合考量考生高考成绩、高校考核结果、高中学业水平测试成绩、综合素质评价以及高校自身培养的特色要求等五个维度的内容,对高考成绩达到规定要求的入选考生,综合评价,择优录取。选择综合评价的考生录取的标准不再是依据单一的高考成绩,而是高考成绩只在综合成绩中占一定比例。综合前些年各学校综招情况,一般来说,同一所学校,综合评价录取的学生比高考裸分录取的学生低15-30分左右。





三、山东省高考科目组成及分数分布
我省夏季高考实行“3+3”考试模式,包括国家统一高考语文、数学、外语(含笔试和听力)等3科,以及考生从普通高中学业水平等级考试思想政治、历史、地理、物理、化学、生物等6科中选报的3科。国家统一高考外语分英语、俄语、日语、法语、德语、西班牙语等6个语种,由考生任选其中一个语种参加考试。
高校招生录取总成绩由3科统一高考科目成绩和自主选择的3科普通高中学业水平等级考试科目成绩组成,总成绩为750分。3科统一高考科目原始分数满分均为150分;考生自主选择的3科等级考试科目原始分数满分均为100分,转换为等级分计入总成绩,各科等级分满分均为100分。
四、山东省高考录取批次
l 普通类
普通类分为提前批、特殊类型批和常规批三个录取批次。根据考生夏季高考总成绩,按照普通类本科招生计划数的1:1.2划定普通类一段线;按照普通类本、专科招生计划总数和生源情况划定普通类二段线,作为考生参与录取的最低控制线;按照普通类本科招生计划数的1:0.5划定特殊类型招生控制线。
1.提前批。
包括军事、公安、航海、消防、公费师范(医学、农科)生、综合评价招生、高水平运动员、飞行技术等类型的本科招生,以及飞行技术、定向培养军士生等类型的专科招生。安排2次志愿填报,均实行以学校为单位的志愿模式。第1次志愿填报,考生填报1个院校志愿;第2次志愿填报,考生填报4个顺序院校志愿。普通类一段线上考生可填报本科志愿,也可以填报专科志愿;普通类一段线下、二段线上考生只能填报专科志愿。
2.特殊类型批。
包括教育部高校专项计划、高校高水平艺术团等类型的本科招生。安排1次志愿填报,考生填报1个院校志愿。
3.常规批。
包括未列入提前批和特殊类型批的其他本、专科招生。安排3次志愿填报,均实行以“专业(专业类)+学校”为单位的平行志愿模式,1个“专业(专业类)+学校”为1个志愿。考生每次填报志愿的数量最多不超过96个。第1次志愿填报由普通类一段线上考生填报本科志愿,第2次和第3次志愿填报由普通类二段线上考生(含未被录取的一段线上考生)填报本、专科志愿。
l 体育类
体育类分为提前批和常规批两个录取批次。体育类在专业成绩合格生源范围内按综合成绩划线。综合成绩按照专业成绩占70%、文化成绩占30%的办法计算。根据考生综合成绩,按照体育类本科招生计划数的1:1.2划定体育类一段线;按照体育类本、专科招生计划总数和生源情况划定体育类二段线,作为考生参与录取的最低控制线。
体育类综合成绩按照专业成绩占70%、文化成绩占30%的办法计算。综合成绩=专业成绩×750/100×70%+文化成绩×30%(综合成绩四舍五入保留两位小数)
1.提前批。
包括省属公费师范生等类型的本科招生。安排2次志愿填报,均实行以学校为单位的志愿模式,考生每次可填报1个学校志愿。达到体育类一段线的考生可以填报提前批志愿。
2.常规批。
包括未列入提前批的其他本、专科招生。安排3次志愿填报,均实行以“专业(专业类)+学校”为单位的平行志愿模式,1个“专业(专业类)+学校”为1个志愿。考生每次填报志愿的数量最多不超过60个。第1次志愿填报由体育类一段线上考生填报本科志愿,第2次和第3次志愿填报由体育类二段线上考生(含未被录取的一段线上考生)填报本、专科志愿。
l 艺术类
艺术类分为本科提前批、本科批和专科批三个录取批次。艺术类本科文化录取控制线以普通类一段线为基数,按教育部规定的各专业类别的比例划定;艺术类专科文化录取控制线与普通类二段线相同。
1.本科提前批。
包括独立设置本科艺术院校(含部分艺术类本科专业参照执行的少数高校)、中央部门属高校及部分省属高校除美术类专业之外的艺术类专业、省属公费师范生专业招生。安排2次志愿填报,均实行以学校为单位的志愿模式,考生每次只能填报1个院校志愿。
2.本科批。
除提前批之外的所有艺术类本科招生。安排3次志愿填报。统考专业(专业类)实行平行志愿,均实行以“专业(专业类)+学校”为单位的志愿模式,1个“专业(专业类)+学校”为1个志愿,考生每次志愿填报的数量不超过60个;校考专业不实行平行志愿,每次只能填报1个院校志愿。
3.专科批。
包括所有艺术类专科招生。安排2次志愿填报。经教育部批准可以组织专业校考的部分专业(专业类),不实行平行志愿,每次志愿填报1个院校志愿;除此之外的其他专业实行平行志愿,按“专业(专业类)+学校”志愿模式填报,考生每次志愿填报的数量不超过60个。
五、山东省高考选科组合及专业覆盖率
1、语文+数学+英语+物理+化学+生物
这种组合是标准、传统的理科考方案。对比专业和院校录取规则,此种选考组合的专业覆盖率超过96%,而不能选择专业主要是哲学、历史学等专业。这种选考组合的特点是背诵方面的内容较少,理解方面的知识内容较多。
2、语文+数学+英语+物理+化学+地理
此种选考组合的专业覆盖率达到95.84%,这种组合是以理科的思维方式去学习地理,虽然从理解和掌握的角度分析具有优势,但地理学科优势文科中难度较大的一科,若从理科学习的角度分析,记忆背诵的内容和知识偏少,理解方面的知识会偏多。
3、语文+数学+英语+物理+化学+政治
这种组合中虽然政治与物理和化学的学科关联性不大,学习起来难以起到联系、促进的效果,但经专业及院校对学科的要求分析,此种选考组合的专业覆盖率超过96%。相信大部分同学本科毕业之后都想继续攻读研究生,政治是考研部分专业的必考科目之一。
4、语文+数学+英语+物理+生物+地理
经专业及院校录取时对选科的要求分析,这种组合可以覆盖87.61%的专业,适合此种选考组合的学生有两个特点:第一是物理成绩比较优异,逻辑思维能力较强,第二是其他科目学习成绩一般,没有明确的生涯规划和职业规划目标。
5、语文+数学+英语+物理+生物+政治
这种组合可以覆盖87.66%的专业。这种选考组合相对来说比较冷门,从学科角度分析,物理学习的难度较大,而政治学习中需要背诵的内容又比较多,所以选择此种组合的人数相对比较少,选择此种组合的学生在考试中也很难与选择其他组合的同学做横向对比来了解自己的排名。
6、语文+数学+英语+物理+地理+政治
经专业及院校录取时对选科的要求分析,此种组合的专业覆盖路可以达到82.19%,选择此种组合的学生一定要物理成绩突出,却有理科偏好(数学、物理成绩较好,生物化学成绩薄弱)。
7、语文+数学+英语+历史+化学+生物
这种选考组合可以选择的专业覆盖率为50.25%。这种选考组合虽然合适想读理科,又惧怕物理的同学,但是历史、化学、生物这三科的知识量大,想掌握这三科的知识需要花费大量的时间和精力,且大部分都是记忆和背诵的内容。
8、语文+数学+英语+历史+化学+地理
经统计分析,这种选考组合可以选择的专业覆盖率为50.71%,对物理不感兴趣或者物理成绩不理想,文科成绩比较优秀的学生,选择这种组合相对来说是最佳的选择。
9、语文+数学+英语+历史+化学+政治
这种选考组合可以选择的专业覆盖率为51.92%。这种组合适合文科思维能力强的学生,以一门化学拓宽了专业选择面,同事学科之前没有强烈的冲突感。但在具体的学习过程中学科之间的差距还是挺大的,需要学生在各种思维中灵活切换。
10、语文+数学+英语+历史+生物+地理
这种选考组合可以选择的专业覆盖率为49.86%。这种选考组合类似于传统的文科组合,用生物取代了政治。政治和生物有一个共同点,就是需要背诵的内容比较多,却别在于生物这门学科能背熟就能考高分,而政治不一样,主观性强且更新快,对于不喜欢学习政治的同学来说,选择生物更容易考高分。
11、语文+数学+英语+历史+生物+政治
经统计分析,此种选考组合的专业覆盖率能达到50.50%,建议选择这种选考组合的学生,生物成绩在理科中比较优异。
12、语文+数学+英语+历史+政治+地理
这种选考组合可以选择的专业覆盖率为49.34%这种组合就是传统的文科组合,适合选择艺术、传媒、汉语言文学、新闻学、社会学、国际政治等专业的考生。
六、山东省近两年本科最低分及位次

七、高考志愿录取选择
l 本科志愿录取
根据考生分数进行学校和专业的选择,按照志愿进行投档,被学校接收录取。
本科普通批96个平行志愿,可按照“冲-稳-保”的策略去填报

l 专科志愿录取
未达到本科一段线或本科一段线未录取,根据考生学校+专业的选择,进行录取。
如果为了以后容易专升本,可以考虑陕西当地专科院校,陕西专升本目前为全国专升本相对好考的地区,升本率75%左右。考试专业课由学校负责,公共课根据专业不同考英语和数学或者英语和语文。每门各150分。

l 出国留学
根据自身家庭经济情况,个人外语水平,个人独立适应能力,学生可选择合适的国家出国就读。
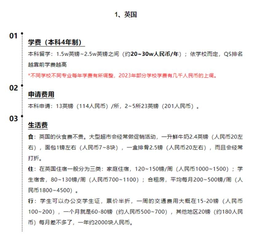
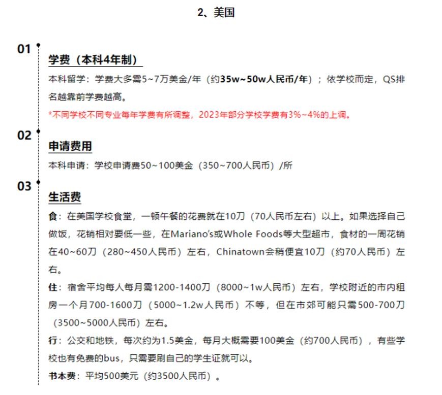
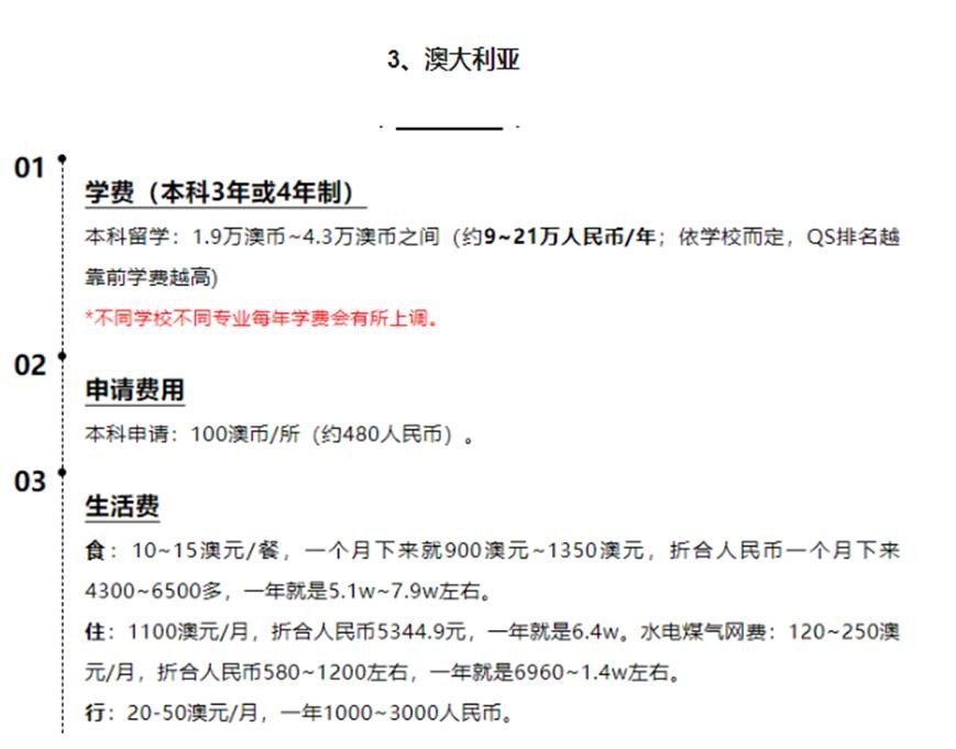
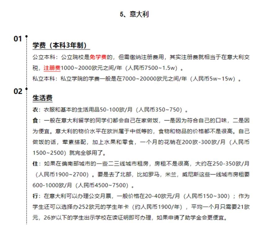
英美澳加意留学





新加坡留学
1、公立大学本科申请条件:留学生的年龄需要达到17岁以上。学生通过国内高考,需要学生的高考成绩超过一本分数线50-100分以上。在语言条件上,需要雅思成绩6.5分以上,或者通过参加新加坡A水准考试申请,A水准考试成绩至少2个A才能进入新加坡公立大学本科专业,且不需要雅思成绩。在读生提供在读证明,毕业生提供毕业证(需要公证)。
2、私立大学本科申请条件:高中毕业或者高中在读即可申请。高二以上学历的学生也可以申请新加坡私立大学的本科课程,要求也不算太高。虽然对学生的高考成绩没有要求,但私立大学一般要求雅思6分,或参加学校专业英语课程。
中国海洋大学SQA AD(3+1)
专业1 :金融理财 Financial Services
专业2 :人力资源管理 Business with HRM
专业3 :国际贸易 Global Trade and Business
专业4 :商务会计 Business with Accounting
1.高考英语单科90分及以上且通过面试;
2.高考英语成绩90分以下者需参加入学英语测试及面试后择优录取;
3.没有参加高考的学生,需提交雅思、托福、A--level等官方认可的语言成绩及相关高中课程成绩证明,参加入学英语测试及面试后择优录取。
l 中外办学
上海纽约大学;西交利物浦大学;昆山杜克大学;宁波诺丁汉大学;温州肯恩大学;深圳北理莫斯科大学;广东以色列理工学院;苏州百年职业学院;福州墨尔本理工职业学院;郑州亚欧交通职业学院。