@呼市人2月28日截止,抓紧办理!

2025年度城乡居民医保集中缴费期
2月28日截止!
抓紧办理!
居民参保缴费可以通过线上
也可通过线下办理:
线上:
普通参保居民,可通过手机自主方式缴费
方式一:
打开微信-我-支付-城市服务-社保综合-
点击“内蒙古社保缴费”(官方)
方式二:
打开微信-发现-点击小程序-
输入“内蒙古社保缴费”
并搜索-点击“内蒙古社保缴费”
方式三:
打开支付宝-市民中心-社保-
点击“内蒙古社保缴费”
方式四:
打开“蒙速办APP”—“社保缴费”

线下:
参保人携带有效身份证或户口本
到所在辖区税务局办税服务厅
或者联系户籍所在地的村、社区医保服务点
(党群服务中心医保服务窗口)
申请办理缴费即可


新闻延伸
新增到154种!
呼和浩特市医疗保障局重要提醒
2025年
呼和浩特市门诊特殊用药
新增到了154种
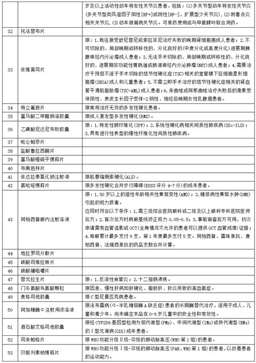
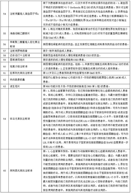
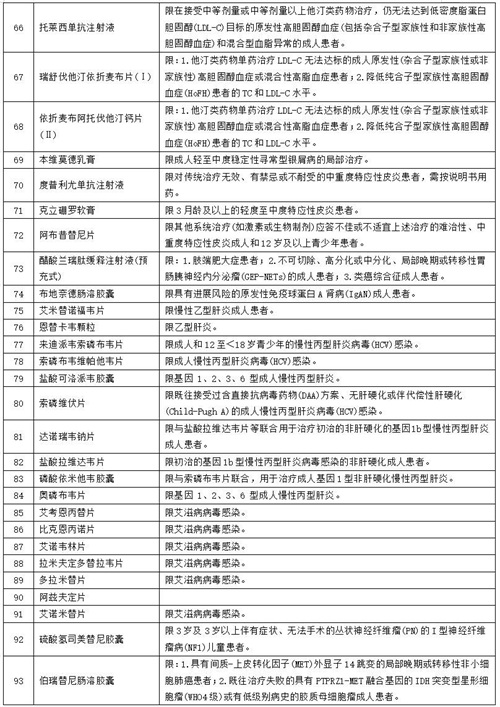
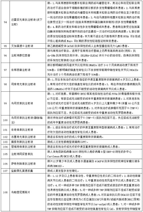
包含多发性硬化、强直性脊柱炎、
中重度银屑病、类风湿性关节炎、
眼底黄斑变性、肺动脉高压、
精神类疾病、原发性肺纤维化、
肝炎和艾滋病等
疗程较长疾病的治疗用药
保障范围进一步扩大
呼和浩特市门诊特殊用药
待遇标准和申办流程
⬇⬇⬇
待遇标准
城乡居民医疗保险:确诊后凡符合门诊特殊用药使用限定支付范围的患者,在我市慢特病定点医疗机构办理相关手续审核认定后,一个自然年度城乡居民年度累计400元以上政策范围内费用按65%报销。政策范围内的个人负担费用累计14000元以上,进入居民大病保险报销,报销比例60%,特困人员政策范围内个人负担费用累计7000元以上,按照65%报销。
城镇职工医疗保险:确诊后凡符合门诊特殊用药使用限定支付范围的患者,在我市慢特病定点医疗机构办理相关手续审核认定后,一个自然年度城镇职工年度累计300元以上政策范围内费用按80%报销。政策范围内个人负担费用累计达3000元以上进入职工大额报销。
申办流程
参保人员携带病历、有效证件、诊断证明书、近期相关检查化验结果等资料到我市门诊特殊用药定点医疗机构,由门诊特殊用药责任医生综合评定后提出申请,填写《呼和浩特市门诊特殊用药待遇认定申请表》,定点医疗机构医保科进行审核,审核通过后将相关资料上传到内蒙古自治区医保信息化平台,市医疗保险经办机构线上复核成功后即完成申请认定流程。
待遇享受
根据认定治疗方案,定期由责任医生开具电子处方,参保患者可以选择定点医疗机构或者选择我市“双通道”定点零售药店购药报销,一站式结算。
政策衔接
根据《呼和浩特市建立完善职工基本医疗保险门诊共济保障实施细则》《呼和浩特市城乡居民基本医疗保险门诊统筹实施办法》《呼和浩特市城乡居民医疗保险门诊特殊用药管理工作的通知》等相关政策规定:
患者住院期间不能同时享受门诊待遇,包括门诊统筹、门诊慢特病及门诊特殊用药。
门诊特殊用药与门诊慢特病可以同时申请办理享受待遇,门诊慢特病、门诊特殊用药不能与门诊统筹同时享受待遇。
附件1:呼和浩特市门诊特殊用药定点医疗机构名单
附件2:2025年内蒙古自治区门诊特殊用药目录
附件1

注:各门诊特殊用药定点医疗机构根据执业范围和专科建设情况开展医疗服务,具体特殊用药开展情况请咨询医疗机构。
附件2








丨来源:青橙融媒综合(文字:梁婧姝 于亚军 梁靖苑)
丨编辑:魏颖
丨校读:张婧玉
丨审核:王伊蕾
标签:
92
手把手教你做干花标本,比花钱买来的好看十倍 准备工具 1.木质框架、白纸。 2.厚重的旧书本。 3.你喜欢的植物。 4.纱布/纸巾。 先量一下尺寸 在开始制作之前一定要预先量一下尺寸...
164
适合轻度摩旅的10款“专用车型”推荐,用他们会更应景 适合轻度摩旅的10款“专用”车型推荐,用他们会更应景 什么是摩旅,不同的车友会有不一样的理解,但简单来说就是骑着摩托...
128
朋友圈里的“咸鱼干” 80后杨晓东是位地地道道的海岛姑娘,一家人生活在黄海深处的獐子岛上。靠山吃山,海岛人打上来的活鱼吃不了,就有用盐洗好,晒成鱼干的饮食习惯。杨晓东...
167
马歇尔计划——改变世界格局的经济复苏计划! 二战后,欧洲各国多年以来一直唯美国马首是瞻,由此不得不提到“马歇尔计划”。 二战结束后,时任美国国务卿乔治·马歇尔提出了著...
197
江湖犹在,缅怀金庸 在文化界,金庸靠写小说身家千亿,是最有钱的知识分子!他不仅是数一数二的作家,也是数一数二的富豪。据不完全统计,金庸小说发行了1亿册,1992年,金庸以...
101
从质疑到赞叹:外国人眼中的中国究竟有多“真实”? 大家好,今天咱们聊聊一个很有意思的话题:为什么那么多去过中国的外国网友,回国后都会说中国“真的很好”?他们到底在中...
59
“自牧归荑”,一场关于诗和远方的艺术沙龙 诗和远方是很多人的梦想,艺术会让你感受到它原来也可以千里咫尺。 6月10日,“自牧归荑·当代艺术与诗意生活”沙龙在纳得美术馆“本...
144
英若诚的银幕形象 英若诚(1929-2003)出身书香门第,他有多种身份,比如他的祖父创办了〝辅仁大学〞和天津《大公报》,比如他的父亲和钱钟书并称英文最好的两个中国人,后去台湾...
136
美国监狱丑闻录:黑帮老大成监狱之王,4名女狱警为其生下5个孩子 黑帮老大:塔文·怀特 这个男人很英俊吗?不! 但是他很有钱! 一个关押在巴尔的摩监狱的重刑犯, 居然成为了“...
97
姜昆的这些徒弟,请了解一下 姜昆这些年说相声的时间并不多,相声作品就更加显少了。不过,其徒弟还真不少,据悉当年郭德纲还想拜他为师呢。 师承相声名家马季的姜昆,早在8...
93
超华科技拟向实控人募资7.22亿还债 签订协议推进铜箔基地建设 摘要:12月15日,超华科技拟向公司实际控制人之一梁健锋控制的深圳昶轩科技有限公司发行不超过1亿股股票,发行价格...
63
瀛奥运·人物丨上海人在东京 很多年前,有一部电视剧曾经风靡全国——继《北京人在纽约》之后,《上海人在东京》也在电视台创造了收视纪录。 上海人在东京,展现的是异国他乡打...
77
旧杂志别扔!只需叠一个小三角就能拼出美翻天的艺术品附教程 一个个用纸折成的小三角就能拼插出各种新颖别致的“大摆件”,这种旧物利用的3D纸艺术就是三角插,可用平时的旧杂...
148
恶心上海漫展一男子当众排便:边走边排,知情人爆料,多人遭殃 视频加载中... 哎呀,说起来这次上海BW漫展,那可真是热闹非凡啊!不过呢,这中间也出了点儿小插曲,给这场本应欢...
189
爱国者,人恒爱之!盘点明清时期杰出的民族英雄 英雄是民族的脊梁。英雄辈出是一个国家和民族的无上光荣,崇尚英雄是一个国家和民族的命运所系。 梳理历史上的英雄人物尤其是...
126
最新一年级上册生字表组词(建议收藏打印) 敬请关注同名抖音号——“天湖半墨”,随后将有同步教学视频发布于抖音。 识字2 金木水火土 一 一定 一直 一马当先 二 二胡 二手 三心二...
70
张艺兴:全能艺人的璀璨征程 张艺兴,1991年10月7日出生于湖南省长沙市,是一位才华横溢的内地流行乐男歌手、影视演员及音乐制作人。自幼年起,他便对艺术产生了浓厚的兴趣,4岁...
171
李鸿章离世后,他的后代怎样了?个个人中龙凤,还有3个亿万富翁 李鸿章,安徽合肥人士,晚清时期的著名官员,世人大多尊称他为李中堂,也有人称他为李合肥。李鸿章本人十分优...
89
364人通过,关乎信阳中级职称评审 民生信阳视频号 关于2023年度工程系列中级职称评审通过人员的公示 根据全市职称工作安排,通过个人申报、单位推荐、主管部门、市人力资源社会保...
63
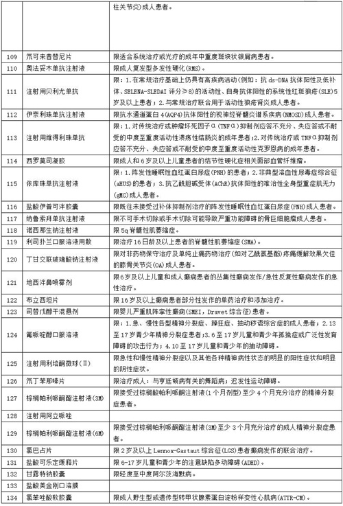
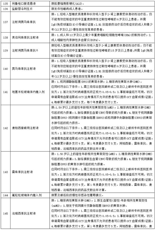
记录美国少管所里,那些缺爱少女的真实状态 Richard Ross,现年六十七岁,是一位美国加利福尼亚的摄影师。他用镜头真实的记录了美国少年管教所里那些缺失爱的孩子们的生活。(以下...